• uab.gov.tr
  • tr
Logo Eng
  • HOME PAGE
  • ABOUT US
    Minister Abdulkadir URALOĞLU
    Chairman Mükremin KARA
    Board Members
    Organization Chart
    Duties and Authorities
    Training Policy
  • LEGISLATION
    Legislation
  • ACCIDENT INVESTIGATION REPORTS
    Rail Accidents
    Marine Accidents
    Aircraft Accidents
    Highway Accidents
  • ACCIDENT NOTIFICATIONS
    Accident Notifications
  • INFORMATION
    Annual Report
    Statistics
  • CONTACT
    Contact
Logo
T.C. UAB
Transport Safety Investigation Center
tr
HOME PAGE
ABOUT US
Minister Abdulkadir URALOĞLUChairman Mükremin KARABoard MembersOrganization ChartDuties and AuthoritiesTraining Policy
LEGISLATION
Legislation
ACCIDENT INVESTIGATION REPORTS
Rail AccidentsMarine AccidentsAircraft AccidentsHighway Accidents
ACCIDENT NOTIFICATIONS
Accident Notifications
INFORMATION
Annual ReportStatistics
CONTACT
Contact
Main Menu
HOME PAGE
ABOUT US
Minister Abdulkadir URALOĞLUChairman Mükremin KARABoard MembersOrganization ChartDuties and AuthoritiesTraining Policy
LEGISLATION
Legislation
ACCIDENT INVESTIGATION REPORTS
Rail AccidentsMarine AccidentsAircraft AccidentsHighway Accidents
ACCIDENT NOTIFICATIONS
Accident Notifications
INFORMATION
Annual ReportStatistics
CONTACT
Contact
ABOUT US

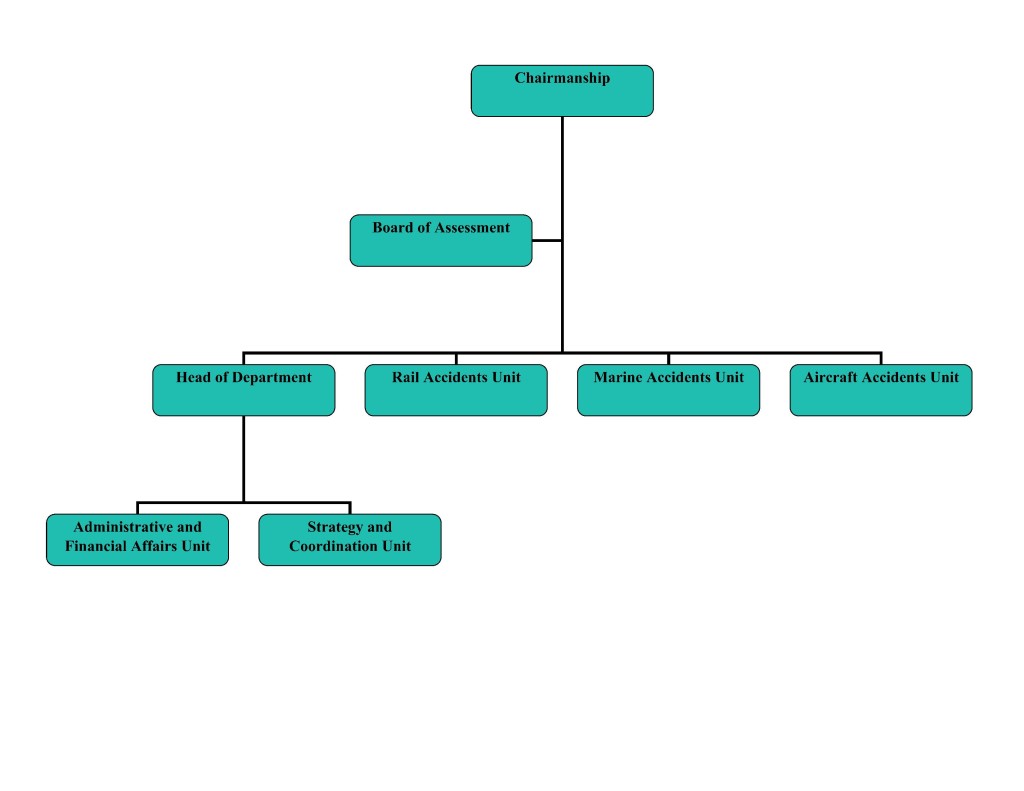
Organizational Chart

Share

https://www.kgm.gov.tr/Sayfalar/KGM/SiteTr/Root/default.aspx
http://web.shgm.gov.tr/
https://www.kiyiemniyeti.gov.tr/
https://www.dhmi.gov.tr/
http://www.tcdd.gov.tr/
https://www.btk.gov.tr
https://www.ptt.gov.tr
https://www.turksat.com.tr
http://www.tcddtasimacilik.gov.tr/
https://www.turasas.gov.tr/

T.C. UAB Transport Safety Investigation Center

Söğütözü Mahallesi, Söğütözü Caddesi, No:27 Çankaya/ANKARA
Telephone
+90 312 203 14 31
Call Center
ALO 123
© 2026 Transport Safety Investigation Center - All rights reserved.